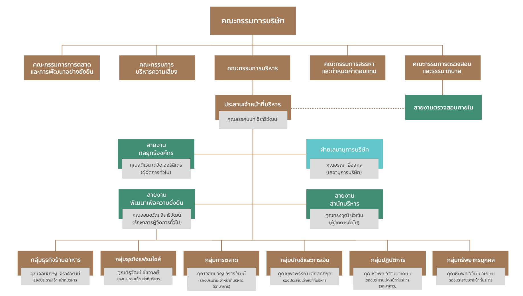
ผังโครงสร้างองค์กร ข้อมูลทั่วไป โครงสร้างธุรกิจ วิสัยทัศน์ และ พันธกิจ ผังโครงสร้างองค์กร คณะกรรมการบริษัท คณะกรรมการชุดย่อย คณะผู้บริหาร คลิกเพื่อขยาย